文章内容
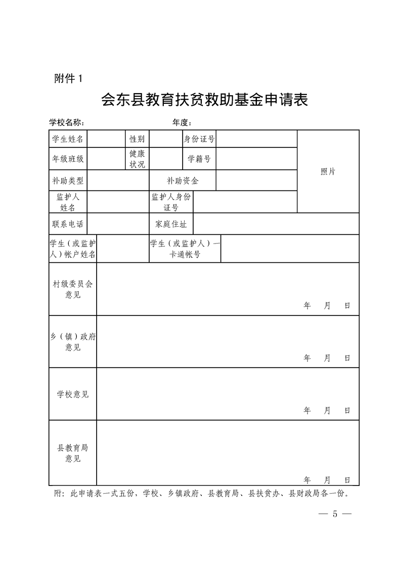
8.东教〔2016〕236号+会东县教育局会东县财政局会东县扶贫移民局关于印发《会东县教育扶贫救助基金管理办法(试行)》的通知.pdf+.pdf
民生资金
民生项目
首页
监督举报
综合信息